Title Deed for Property Owners in Turkey
Title Deed (Tapu in Turkish) is the record that sets a specific property, establishing the property owner as the person mentioned in the report. It is the official Turkish name of the Title Deed document. The government approved document stores providing information about the property while setting the location of the property. This document is regulated by the Board of Land Registry and Cadastre.
The property deed shall be only given to the owner of the property (the legal owner), while the person(s) who own the rights in the property other than ownership (such as the mortgagor) are not approved by the document. If the property is owned by more than one person, a document is given to prove the share of each person in the property, and each may be given a unique certificate, that shows the share of the ownership in the property. The owner's name is written in the owner box with mentioning of their title and share.
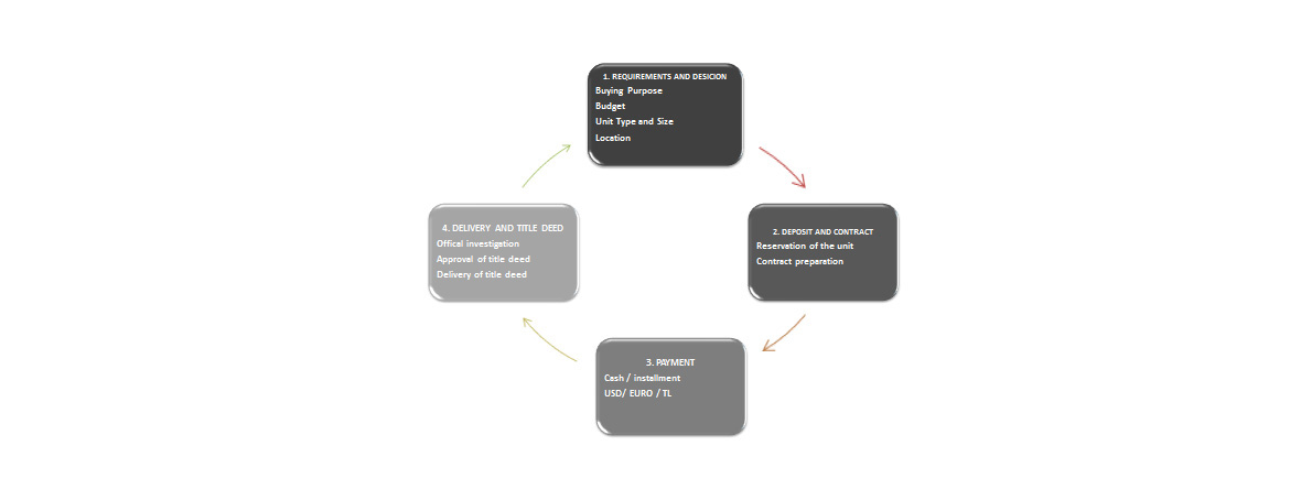
To receive a title deed for the property, the construction of the building should be completed for the approvals from the officials. After the approvals, you will be able to apply for title deed. The approval process may take approximately 2-3 months. First, your application is sent to the Title Deed Office and then to The Turkish Military Head Office to check if the property is in a military zone or restricted area. This part of the process has been already checked by our experts to avoid any possible problems.
Till then, all of your rights on the property will be secured by your sales contract and Turkish regulations.
When your purchase is approved, you will be taken to the Title Deed Office with a sworn translator to sign your freehold ownership documents. You also have an option to give a power of attorney to a lawyer to complete the process on behalf of you to save the time and effort. Through these steps, you ensure that the purchase will continue without any problems.


